본문으로 건너뛰기
/ Docs

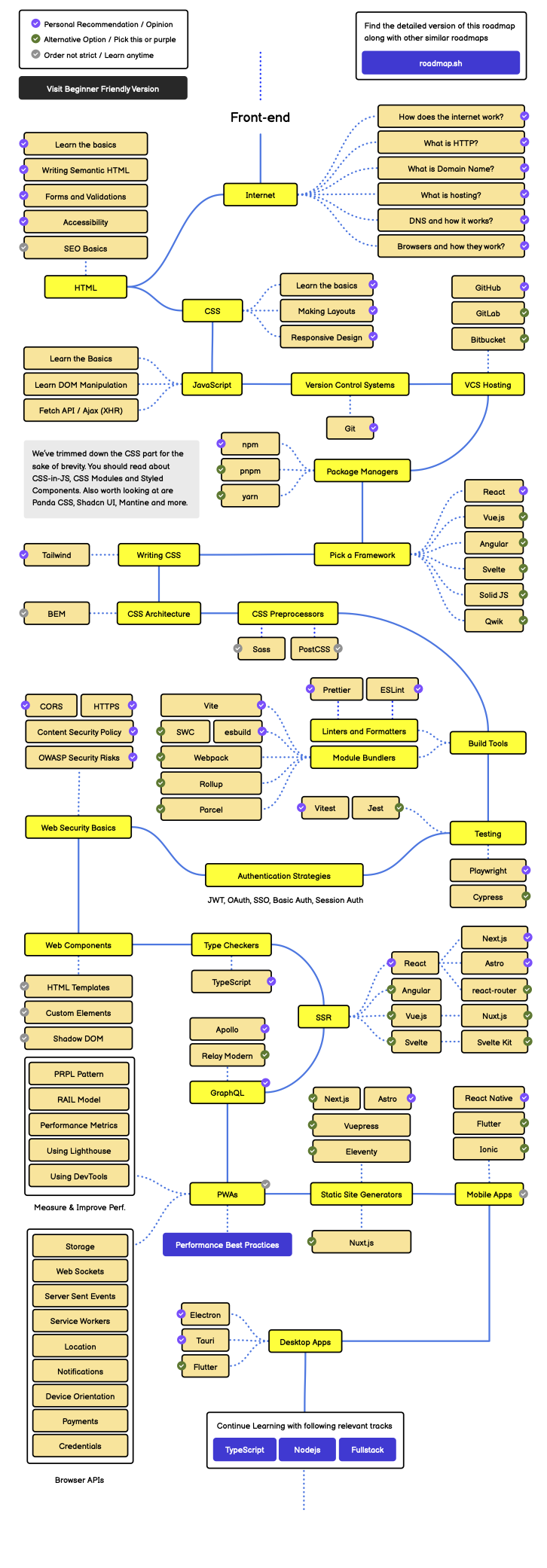
프론트엔드 필수 개념 정리

프론트엔드 개발자 취업준비를 위해

프론트엔드 로드맵 2025를 따라 중요한 프론트엔드 개념을 정리해보았습니다.

참고하시고 도움이 되었으면 좋겠습니다.

1. 인터넷

🐻

인터넷 동작 방식

인터넷 작동 기본 원리

  • 인터넷 | 네트워크 | 분산네트워킹 | 라우터,스위치

인터넷에서의 데이터 이동

  • 패킷 | 헤더 | 패킷스위칭 | 프로토콜 | IP
🐻

HTTP란?

HTTP 기본 내용

  • HTTP란? | HTTP요청 | HTTP응답

HTTP 특징

  • 무상태와 비연결성 | 쿠키🍪 | 세션

상태 유지🍪

  • 쿠키🍪 | SessionStorage | LocalStorage

전반적인 개념 정리

  • HTTP vs HTTPS

  • API | REST API | RESTful API

  • CORS

🐻

도메인 이름이란?

  • 도메인 이름 | URL | URI | DNS
🐻

DNS는 무엇이고 어떻게 작동하는가?

  • DNS | IP주소 | 캐시
🐻

호스팅이란?

  • 웹서버 | 호스팅 | 호스팅 종류
🐻

브라우저는 어떻게 작동하는가?

웹 사이트 접속 흐름 - 브라우저(browser)

  • 웹페이지탐색 | 렌더링 | TCP핸드셰이크

Frontend Roadmap Dropdown

출처 : Developer Roadmaps - Frontend Roadmap