프론트엔드 개발자를 위한 Git 사용법
프론트엔드 개발을 하다 보면, 효율적인 버전 관리와 개발 과정의 정리를 위해 VCS를 적극 이용해야합니다. 프론트엔드 개발자 관점에서 Git과 GitHub, Git FLow 전략의 활용에 대해 정리해 보았습니다.
VCS란 ?
버전관리시스템(Version Control System, VCS)는 파일 변경 사항을 시간에 따라 기록하고, 필요시 특정 시점으로 되돌릴 수 있는 시스템입니다.
코드를 작성하다 보면, 생각보다 이전 수정 사항을 확인해야 할 때가 많고, 잘못 수정했을 때 이전 버전으로 복원해야 할 때도 있습니다. 이럴 때 VCS를 통해 변경 사항을 추적하고, 이전 버전으로의 복원 등이 가능합니다.
VCS의 종류
VCS는 저장 위치와 수정 방법에 따라, 로컬/중앙서버/분산 방식으로 분류할 수 있습니다.
LVCS로컬 컴퓨터에서 버전 관리CVCS서버에서 최종본 관리, 수정을 원하는 파일만 로컬에서 수정DVCS서버와 로컬에서 파일 관리, 전체 프로젝트를 로컬에서 수정
Git 이란
Git은 대표적인 DVCS(분산 VCS)로 소프트웨어 개발 과정에서 필요한 문서, 소스코드들을 관리하는 도구입니다. 프로젝트 할때 거의 필수적으로 사용됩니다.
Git의 특징은 다음과 같습니다.
- Branch 관리가 가볍다 : 독립적인 작업 환경을 쉽게 만들고 병합할 수 있다
- Staging 영역 제공 : 커밋 전에 선택적으로 변경 사항을 준비할 수 있다
- 분산처리 구조 : 로컬에서도 모든 히스토리 관리를 할 수 있다
- 속도가 빠르다
Github
GitHub는 클라우드 서버를 통해 Git 저장소의 코드를 업로드하고 공유할 수 있는 호스팅 서비스입니다. 로컬 저장소에서 작업한 코드를 업로드하여 백업이 가능하고, 여러 개발자가 함께 작업하며 협업 가능합니다.
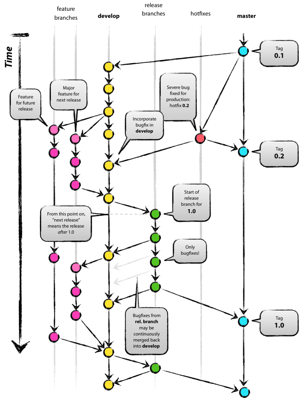
Git Flow
Git Flow는 기능 개발, 배포, 버그 수정 등 상황에 맞게 브랜치를 분리하여 관리하는 방법입니다.
현업에서도 많이 사용하는 방법이라고 들었고, 저도 저번 프로젝트에 간접적으로 참여해보았는데, 기능 단위 작업 을 관리하는 데에 활용하기 좋은 것 같아서 소개해봅니다. (개인/소규모 프로젝트에서 미리 적용해봅시다!)
일단 기본적인 Git Flow 전략은 다섯개의 브랜치를 활용하여 진행합니다.
- main: 실제 서비스에 배포되는 브랜치
- develop: 개발용 통합 브랜치
- feature/: 기능 단위 브랜치
- release/: 배포 준비용 브랜치
- hotfix/: 서비스 중 긴급 수정용 브랜치

Git Flow 적용해보기
개인/소규모 프로젝트에서는 main과 feature/ 브랜치만 사용하여 개발하는 것이 효율적인 것 같습니다. 추가로 프론트엔드 개발에서는 style(UI) 수정이 feature/ 브랜치에 들어가는 것은 약간 애매하기 때문에 따로 ui/ 브랜치를 활용하는 것도 좋은 것 같습니다.
Git Flow 개발 프로세스는 Issue → Branch → Commit → Pull Request 순서대로 진행합니다. 순서를 따라가면서 바로 진행해봅시다. 저는 제가 하고 있는 프로젝트(백1명, 프론트1명)에 적용해 보았습니다.
- Issue 작성하기
- EPIC 라벨을 만들어 큰 Issue 단위 잡기
- 세부 Task Issue들을 sub-issue로 연결하기
개발해야할 필요한 기능들을 Issue로 작성해봅시다.
여기서.. Issue 기준을 미리 정하고 가야하는데요. 너무 작게 쪼개면 관리가 귀찮고, 너무 크게 묶으면 또 그것대로 관리가 힘듭니다.
저는 일단 친구 관리 시스템이라는 큰 Issue를 잡아두고, 작은 Task Issue들을 쪼개서 작성해보았습니다.

checkList에서 sub-issue로 issue를 분리할 수가 있습니다.

- branch 분리
main에서 각 sub-issue에 맞는 기능 브랜치를 생성하고 이동합니다.
git checkout main
git checkout -b feature/login
해당 브랜치에서 개발 후 git add + git commit으로 변경 사항을 기록합니다.

커밋시 메시지에 해당 기능에 맞는 issue 번호를 연결할 수 있습니다.
git commit -m "[Feat] 친구 목록 조회 UI 구현 (#8)"
- merge
main 브랜치로 돌아가서 병합
git checkout main
git pull origin main
git merge feature/login
# (기능 개발 완료되었으면) 기능 브랜치 삭제
git branch -d feature/login